******beats365(中国区)-唯一官方网站
beats365(中国区)-唯一官方网站 beats365(中国区)-唯一官方网站

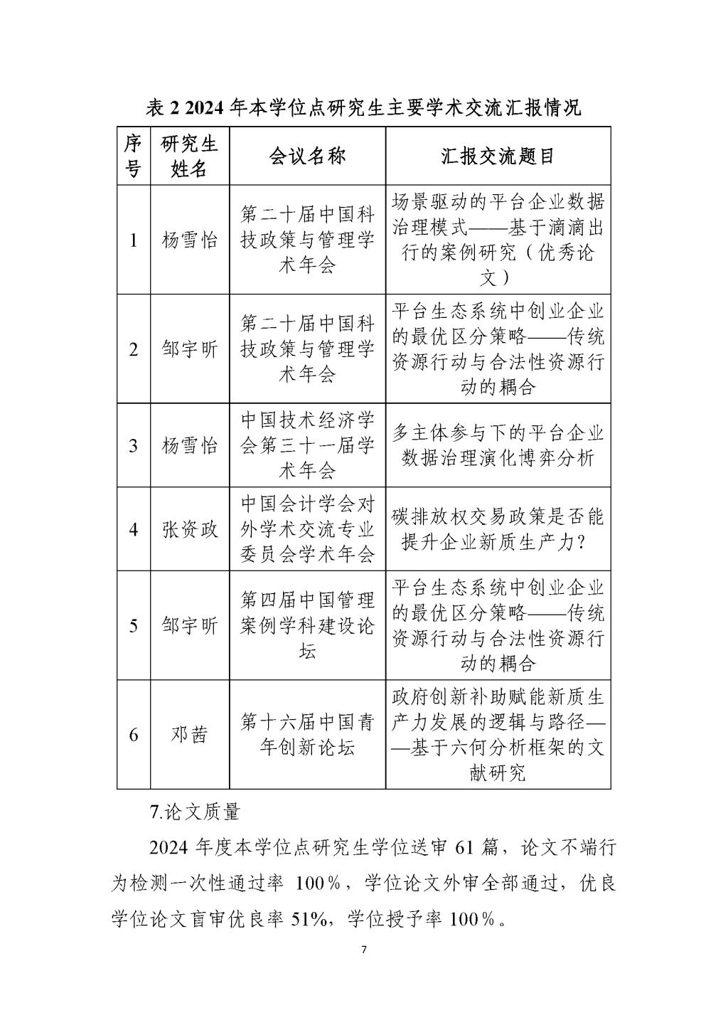
工商管理学学位授权点建设年度报告(2024年)

来源: 时间:2025-02-18 作者: 编辑:杨礼洪 点击:


beats365(中国区)-唯一官方网站

屏风校区

地址:桂林市七星区建干路12号

版权所有:beats365(中国区)-唯一官方网站    

电话:0773-5892982

邮箱:sxy@glut.edu.com 

雁山校区

地址:桂林市雁山区雁山街319号

邮编:541006    

电话:0773-3698150