
为了持续提升高校学生的市场研究与商业策划能力,为广大师生提供教育实践与技能锻炼的平台,由中国高等院校市场学研究会与Credamo见数联合主办的第二届CMAU全国大学生市场研究与商业策划大赛将于2023年4月正式启动。
2022年首届大赛中,共有来自全国32个省、市、自治区、直辖市的22288人报名参赛,参赛院校超过500所。通过专业知识认证考试的共15847人,并有1782支团队成功提交了参赛作品。其中有66%的团队选择了企业命题,通过企业的“真问题”锻炼自身的市场研究与商业策划能力。经过校赛、分区赛与总决赛的层层选拔与激烈角逐,最终产生全国特等奖团队10支、一等奖团队10支、二等奖团队20支、三等奖团队39支,以及各个分赛区的一、二、三等奖团队,其中全国特等奖团队奖金共计10万元。
第二届大赛将全面采用企业命题的形式,通过研究解决企业的“真问题”,锻炼培养学生市场研究与商业策划的实践能力。大赛过程中通过专业老师培训、业界人士指导、行业专家评审等方式,让参赛学生在比赛过程中,能够深入了解市场调研行业的发展现状与实际需求,通过大赛培养学生参与解决企业实际问题的能力与技术。大赛坚持公益性、专业性和公平性,努力为全国各大院校、企业公司和社会各界搭建教育实践平台,以培养学生的市场研究与商业策划实践能力。
一、组织机构
主办单位:
中国高等院校市场学研究会(www.cmau.org.cn)
Credamo见数(www.credamo.com)
二、参赛对象
各有关高等院校在校专科生、本科生、研究生等均可报名参赛。大赛参赛手册详见附件1。大赛报名通道请参见文末。
三、竞赛组织
全国大学生市场研究与商业策划大赛由大赛组织委员会、大赛规则与监审委员会统筹负责,组委会下设大赛执行委员会、分赛区组委会、评审委员会等组织机构。大赛执行委员会由主办方负责人构成,负责整体赛事的组织运营与协调工作;分赛区组委会经核准由主办方和承办参与分赛区赛事的高校及相关负责人构成,负责本赛区的赛事组织与项目评审工作;评审委员会由高校老师、企业负责人、行业资深人士组成,负责专业知识认证的命题、评审标准的制定、调研报告评审等工作。
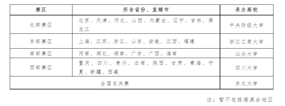
大赛分为四大赛区,各个赛区的划分如下表所示:

四、竞赛形式
本次大赛分为校级选拔赛、分赛区竞赛、全国总决赛三个阶段:
1. 校级选拔赛:校级选拔赛分为专业知识认证与团队报告评比两个阶段。其中专业知识认证以网络考试方式进行,每个报名参赛的选手有两次考试机会。考试内容以市场调研、数据分析、商业策划等方面的知识为主,包括选择题与判断题,成绩在60分及以上的直接通过,未满60分的选手需成绩排名在本赛区的前80%方可通过。考试前会对报名参赛的选手进行系统培训,考试具体时间将通过大赛官网与公众号另行通知。专业知识认证考试大纲详见附件2。
通过专业知识认证的选手,可与本校其他通过认证的选手组成团队,鼓励跨院系组队报名,但不可跨学校组队。每个团队由3-5名选手组成,其中组长1名。指导教师1-2名。每个团队需撰写并提交市场研究与商业策划报告一份。本次大赛将全面采用企业命题形式,在团队报名结束后(5月底),组委会将公布企业命题手册,划定各个院校的企业命题范围。各个院校以学校为单位,对各个团队的项目报告进行初审,推选进入分赛区竞赛的团队,晋级名额将根据各院校成功提交项目报告的总数、按照一定的比例确定。
2. 分赛区竞赛:分赛区竞赛分为两个阶段进行,包括报告匿名评审与团队现场答辩。通过校级选拔赛的团队,需将参赛报告提交至分赛区组委会。报告中不出现参赛团队的成员姓名、学校、指导老师等身份信息。分赛区组委会将通过匿名评审的方式进行打分,取排名前80%的团队获分赛区一、二、三等奖,其中一、二等奖候选团队进入分赛区决赛答辩环节。进入分赛区决赛的团队,由分赛区决赛承办高校组织答辩与评审(线上或线下),根据匿名评审成绩与答辩成绩,确定一、二等奖团队,其中一等奖团队进入全国总决赛。
3. 全国总决赛:总决赛分两阶段进行,包括报告匿名评审与团队现场答辩。总决赛的市场研究与商业策划报告需根据大赛的指定命题重新撰写,大赛组委会将提前1个月公布命题指南,各个团队根据命题指南规定,进行调研报告与商业策划的撰写,并在规定时间提交报告。后由大赛评委会通过匿名评审的方式,分别评选全国总决赛一、二等奖候选团队,其余队伍获全国总决赛三等奖。
全国总决赛一、二等奖候选团队将进入现场答辩环节。总决赛将在东北大学举办,各个晋级团队将以公开答辩的方式进行汇报,并由大赛评审委员成员进行打分,以决定各个奖项的最终排名。
五、评比材料
● 校级选拔赛与分赛区竞赛:每个团队根据本校的选题范围,选定一个企业命题,并根据命题撰写市场研究与商业策划报告。大赛提供的项目报告模板仅供参考(附件3),各个团队可根据自身的具体情况进行调整与修改,字数要求在10000-20000字,报告主体内容应包括市场调研与商业策划两个部分,具体内容要求与打分项可参考项目报告的评分标准(附件4)。项目报告封面包括项目名称与团队名称信息,但报告中不得出现学校、学生或指导老师等个人信息。在提交报告时,请各个团队将签字后的项目原创承诺及版权授权说明一并提交(附件5)。
● 全国总决赛:全国总决赛的项目报告,需要根据大赛组委会在决赛阶段发布的命题指南,在规定时间内重新撰写并提交。大赛组委会会提前1个月公布命题指南,各个团队根据命题指南规定,完成市场研究与商业策划报告的撰写,实现在模拟实战的情况下对各个参赛团队的市场调研与策划能力的锻炼与考核。
六、奖励办法
1. 通过专业知识认证的参赛选手,可免费获得由中国高等院校市场学研究会与Credamo见数联合颁发的“市场分析研究员(MARs)”证书,同时可申请加入市场分析研究员认证库,详细说明参考附件6。
2. 校级选拔赛设一等奖、二等奖和三等奖,赛后颁发荣誉证书。
3. 分赛区竞赛设一等奖、二等奖和三等奖,赛后颁发荣誉证书。
4. 全国总决赛设特等奖、一等奖、二等奖和三等奖,赛后颁发奖杯与荣誉证书,特等奖设有专项奖金,奖金总额10万元。
5. 分赛区与全国总决赛的所有获奖团队,赛后将由主办单位以正式发文的形式公布获奖信息与名单。
6. 大赛设立最佳院校组织奖、年度商业教育实践领导力奖、优秀指导教师奖、年度十佳指导教师等。最佳院校组织奖的评判标准包括学校参赛人数、赛区承办情况、总决赛晋级团队数等。年度商业教育实践领导力奖的评判标准包括比赛通知宣传、参赛师生组织情况、参赛人数与获奖情况等。优秀指导教师奖的评判标准包括指导团队获奖情况、指导团队数量等,其中入围全国总决赛的团队指导教师直接获得优秀指导教师奖。年度十佳指导教师将从获得全国特等奖团队的指导老师中选出。以上各个奖项都将由大赛组委会颁发荣誉证书。
七、报名方式
参赛的每位学生可通过大赛官方公众号报名,并填写个人相关信息(组队报名的每位参赛队员务必都注册报名)。主办方汇总报名信息后,将与各院校负责老师联系,确认参赛选手名单。本次比赛为公益性比赛,旨在提升学生的市场研究与商业策划能力,报名费用0元/人。
报名方法:关注下方大赛公众号,通过自动回复信息中的问卷链接报名,或是点击公众号菜单中的【注册报名】进行报名。
八、大赛流程
本次大赛的竞赛流程与时间安排如下表所示:

九、赛前培训
(1)教师培训:为了帮助教师更好指导学生参赛,同时提升教师自身的业务能力与教学水平,大赛组委会拟组织骨干教师培训,包括大赛指导培训、市场营销授课方法培训、企业实践导向的课程设计培训等内容,各相关院校可组织本校教师报名参加。
(2)学生培训:为提高大赛作品质量,让参赛学生在比赛过程中能够充分学习与掌握市场调研与商业策划的相关方法,提升调研设计、数据收集、数据分析、报告撰写、商业策划等实践技能,大赛组委会拟组织参赛学生参加公益培训,培训具体内容大纲参见附件7。
十、其他事项
大赛通知文件与相关资料请登录大赛官方网站查询:
https://contest.cmau.org.cn
本次活动的最终解释权归属大赛组委会所有。
十一、联系方式
联系电话:010-62757952
通讯地址:100871海淀区颐和园路5号北京大学光华1号楼
Email:contest@cmau.org.cn
附件1:参赛手册
附件2:专业知识认证考试大纲
附件3:项目报告模板
附件4:报告内容要求与评审标准
附件5:项目原创承诺及版权授权说明
附件6:市场分析研究员(MARs)认证说明
附件7:赛前培训大纲
附件下载链接:
https://share.weiyun.com/0EbLR779
中国高等院校市场学研究会
二〇二三年四月